首页 > 下载> 资源详情
学案学案导学

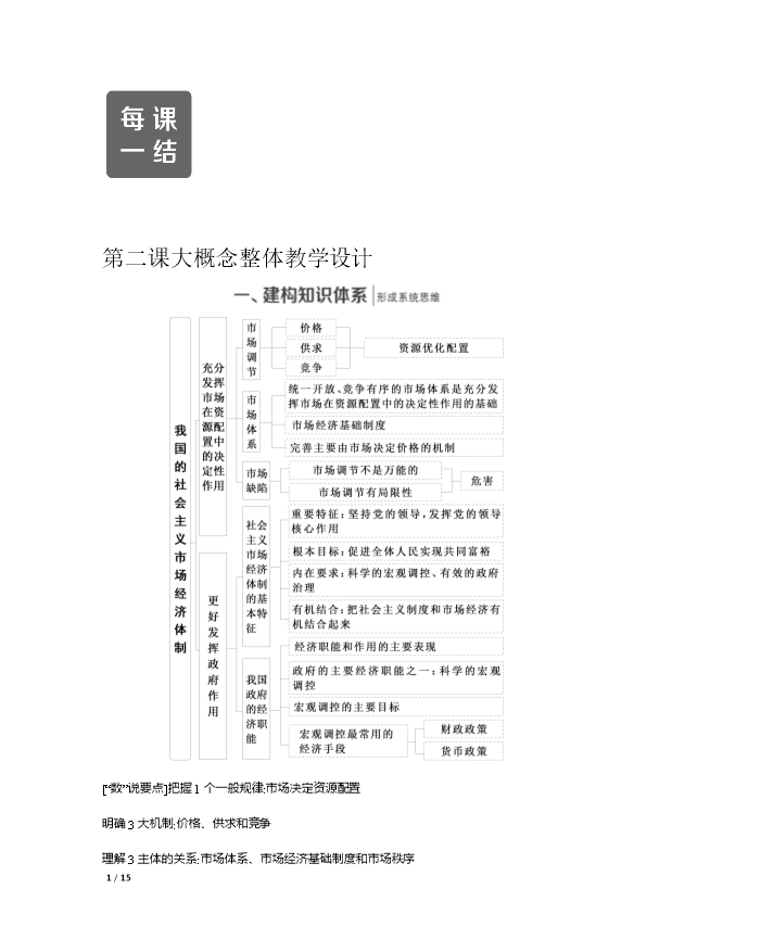
高一政治(统编版)学案 必修二 第二课 每课一结 第二课大概念整体教学设计 Word版含解析

文档简介

文档是系统自动打印预览,请以下载后的文档为准

您的评论:

很差 较差 一般 较好 很好 *感谢支持,给文档评个星了!
140
*休息一下,每日限量发布评论哟!
提交成功
这里回到高考资源网首页,5秒后将自动关闭反馈窗口。。

收藏成功!

您已收藏了查看我的收藏>>

已收藏过该

您已收藏了查看我的收藏>>

Baidu
map